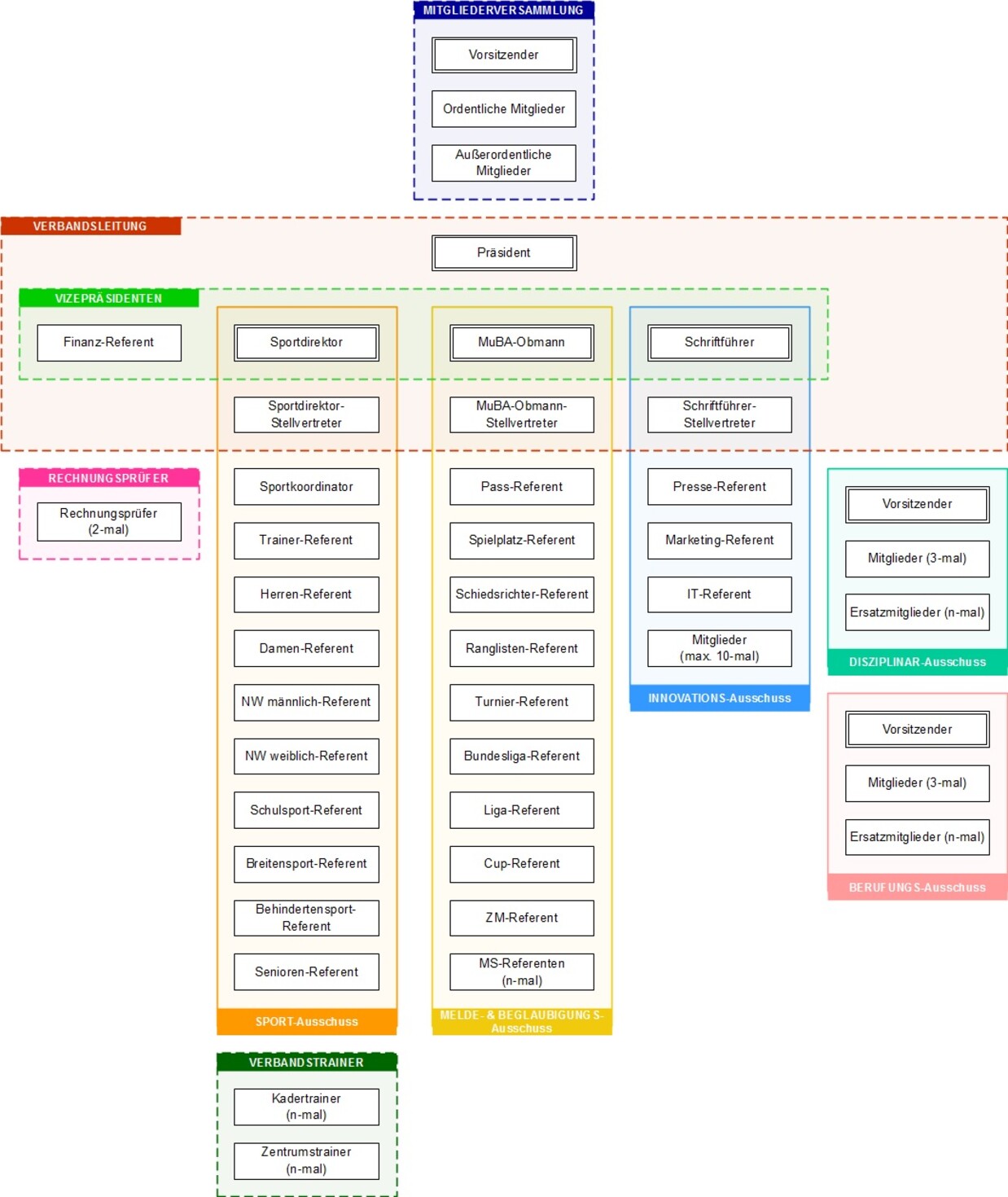
Gremien/Ausschüsse
Organisationsstruktur / Ausschüsse mit Kontakten

Verbandsleitung
vl@noettv.infoE-Mail: herzog.eduard@gmail.com
E-Mail: a.horvath@rewe-group.at
E-Mail: wnagl@aon.at
E-Mail: schriftfuehrer@noettv.info
E-Mail: lukas.mikschi@noettv.info
E-Mail: andreas.weidenauer@gmail.com
E-Mail: martin.mayerhofer@noettv.info
Rechnungsprüfer
E-Mail: fips69@gmx.at
E-Mail: simon.helmut@aon.at
Sport-Ausschuss
sa@noettv.infoE-Mail: lukas.mikschi@noettv.info
E-Mail: lukas.mikschi@noettv.info
E-Mail: martincipps@hotmail.com
E-Mail: martina.wilder@gmx.at
E-Mail: thomas.gamsjaeger1@bildung.gv.at
E-Mail: fam.ast@aon.at
E-Mail: fam.ast@aon.at
E-Mail: mayerhofer.martin@hotmail.com
E-Mail: wkolek@hotmail.com
E-Mail: andreas.meixner@meixnergmbh.at
E-Mail: rm-referent@noettv.info
Melde- & Beglaubigungs-Ausschuss
muba@noettv.infoE-Mail: wnagl@aon.at
E-Mail: andreas.weidenauer@gmail.com
E-Mail: passreferent@noettv.info
E-Mail: moritz.sommer@gmx.at
E-Mail: sr-referent@noettv.info
E-Mail: herta@kstp.at
E-Mail: ligen@noettv.info
E-Mail: foezn60@gmail.com
E-Mail: fam.ast@aon.at
E-Mail: andreas.weidenauer@gmail.com
E-Mail: foezn60@gmail.com
E-Mail: ms-referent-sued@noettv.info
E-Mail: p.loewenstein@griessler.com
E-Mail: rm-referent@noettv.info
Innovations-Ausschuss
ia@noettv.infoE-Mail: bernhard.schnederle@gmail.com
E-Mail: martin.mayerhofer@noettv.info
E-Mail: pressereferent@noettv.info
E-Mail: bernhard.schnederle@gmail.com
E-Mail: kurt.stossfellner@aon.at
E-Mail: mike.zott@gmx.at
E-Mail: herta@kstp.at
E-Mail: archie1@gmx.at
E-Mail: mayerhofer.martin@hotmail.com
E-Mail: mathias.neuwirth@gmx.at
E-Mail: rm-referent@noettv.info
Finanz-Ausschuss
fa@noettv.infoE-Mail: a.horvath@rewe-group.at
E-Mail: veronika.tarmann@noettv.info
E-Mail: lukas.mikschi@noettv.info
E-Mail: conrad.miller@noettv.info
E-Mail: strobl.erika@aon.at
Diziplinar-Ausschuss
da@noettv.infoE-Mail: markushaller@gmx.at
E-Mail: aon.912926761@aon.at
E-Mail: ch-ttbl@gmx.at
E-Mail: kurt.stossfellner@aon.at
E-Mail: r.blauensteiner@kstp.at
E-Mail: mafranz2243@gmail.com
E-Mail: p.loewenstein@griessler.com
E-Mail: bock47@aon.at
Berufungs-Ausschuss
ba@noettv.infoE-Mail: gernot.keeper@gmail.com
E-Mail: afc@gmx.at
E-Mail: gerhard.oehler@aon.at
E-Mail: michael.m.selinger@gmail.com
E-Mail: horst.foit@aon.at
E-Mail: fam.hainboeck@wibs.at
Verbandstrainer
E-Mail: wkolek@hotmail.com
E-Mail: michael.riepl@gmx.net
E-Mail: chentt168@hotmail.com
E-Mail: prigldasepp@gmx.at
E-Mail: markus.geineder@kabsi.at
E-Mail: willifuchs68@gmail.com
E-Mail: ewelinkalubin@gmail.com
E-Mail: mariusmandl@gmail.com